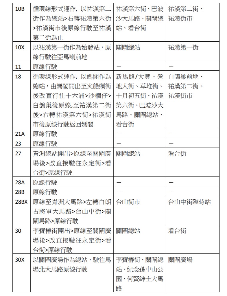
另外,交通事務局表示,媽閣至林茂塘時限性巴士專道明後日(29-30日)繼續取消,新馬路節假日公交專道則無限期取消。
8月29日(周二)首班車起「關閘總站」巴士路線臨時交通安排
巴士路線
|
可使用之站點
|
3A、30X、AP1、AP1X
|
關閘廣場
|
9、9A
|
台山中街臨時站
|
5、16、17、25、28C
|
關閘馬路
|
25X
|
街總社區服務大樓站
|
27(往黑沙環)、30、34、51A
|
看台街站
|
3
|
巴波沙大馬路站
|
1
|
第二警司處站
|
3X、10、10X
|
祐漢第一街站
|
10B、18
|
祐漢第二街站
|
MT4
|
沙梨頭北街/筷子基北灣
|
截至8月29日17時,受強颱風「天鴿」影響三間巴士公司仍然需要改道的巴士路線如下︰
![]() |
| 新福利 |
![]() |
| 新時代-1 |
![]() |
| 新時代-2 |
![]() |
| 澳巴 |




沒有留言:
張貼留言
參與討論或與我們聯繫,可前往本站的
>>Facebook專頁︰https://www.facebook.com/Macau-Buses-Transport-Weather-Information-Station-226345480709603/
>>新浪微博︰http://www.weibo.com/mobtw
本篇文章參與討論的方式︰可複製本篇文章的連結,前往本站的Facebook專頁上的搜尋器中貼上連結搜尋,即可參與本篇文章的討論。